Kamu kurumları idari teşkilatlarının dışında hizmetlerini sürdürebilmek için taşınır ve taşınmaz olarak tabir edilen malvarlıklarına sahiptir ve bu mal varlıkları üstlenilen kamu hizmetinin kesintisiz sürdürülebilmesi için personel (idari teşkilat) kadar da hayati öneme sahiptir. Kamu malları, bu özelliği nedeniyle özel mülkiyette bulunan mallara göre farklılık göstermektedir. Öncelikle kamunun elinde bulundurduğu taşınmazların kiralanması, satın alınması ve elden çıkarılması özel mülkiyetteki taşınmazlara göre farklılık göstermektedir.
Gerçek ve tüzel kişilerin kamu mallarından yararlanmaları özel ve genel yararlanma olarak ikiye ayrılmaktadır. Genel yararlanmada taşınmazdan tahsis amacına göre örneğin parklardan herkes yararlanabilmekteyken özel yararlanmada da tahsis mahiyetine göre kiralanan dükkânlarda olduğu gibi belirli kişiler tarafından o taşınmazdan yararlanılabilmektedir. Özel yararlanma için idareden izin alınması şarttır ve alınan bu izin de geçicidir ayrıca ücretlidir. İdare tarafından verilen bu iznin geri alınması idarenin takdir yetkisindedir. Kamu taşınmazlarının bu izin alınmaksızın ve sözleşme ile çerçevesi çizilmeden kullanan kişilere idare hukukunda fuzuli şagil (haksız kullanan), taşınmazı haksız kullanandan alınan ücrete de ecrimisil denilmektedir.
Bu çalışma kapsamında kamu hukukundan doğan ecrimisil sürecinin belediyelerdeki uygulaması incelenecektir. Öncelikle ecrimisil talep edilebilmesinin şartları aktarılarak, sürece yönelik iş akış diyagramı paylaşılacak ve ecrimisil bedelinin taksitlendirilmesi ve ecrimisil bedeli üzerinde yapılabilecek indirimler paylaşılacaktır.
Ecrimisil Talep Edilebilmesinin Şartlari
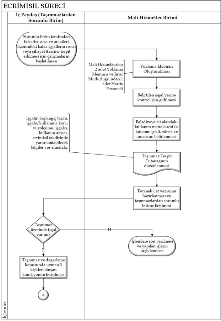
Kamu mallarını herhangi bir izin almaksızın veya sözleşmeye dayalı bir ilişki olmaksızın kullanan kişilere fuzuli şagil (haksız kullanıcı); bu kullanıcılardan alınan ücrete de “ecrimisil” denilmektedir. Ecrimisil talep edilebilmesi için;
- Kamuya ait bir taşınmaz işgal edilmiş olmalıdır.
- Taşınmazı kullananın geçerli bir hukuki sıfatı veya hakkı olmamalıdır.
- Taşınmazı haksız kullananın gerçek veya tüzel kişi olması önemli değildir.
- İdarenin zarar etmiş olması şart değildir.
- Haksız kullanıcının kusurunun olup olmaması şart değildir.
13.7.2005 tarih ve 25874 sayılı Resmi Gazete’de yayımlanan 5393 sayılı Belediye Kanunu’nun 15inci maddesinin 6ncı fıkrasında, “Belediye mallarına karşı suç işleyenlerin Devlet malına karşı suç işlemiş sayılacağı, 2886 sayılı Devlet İhale Kanunu’nun 75inci maddesi hükümlerinin belediye taşınmazları hakkında da uygulanacağı” hüküm altına alınmıştır. Bu nedenle belediye taşınmazlarının işgal edilmesi durumunda ecrimisil bedeli idare tarafından takdir edilebilecek ve 6183 sayılı Kanun hükümlerine göre tahsil edilebilecektir.
Ecrimisil Sürecine Yönelik İlgili Mevzuat
- 2886 Sayılı Devlet İhale Kanunu
- Hazine Taşınmazlarının İdaresi Hakkında Yönetmelik
- 300 Sıra Nolu Milli Emlak Genel Tebliği
- 336 Sıra Nolu Milli Emlak Genel Tebliği
- 343 Sıra Nolu Milli Emlak Genel Tebliği
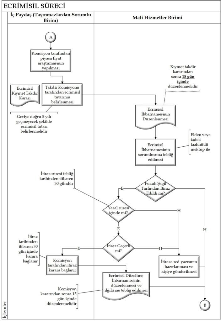
Ecrimisil Süreci İş Akiş Diyagrami
Kira Ve Ecrimisil Arasindaki Farklar
Ecrimisil işgalcinin haksız bir şekilde taşınmazı işgal etmesinden doğmaktadır. Ecrimisil bu nedenle haksız işgal tazminatıdır. Fakat ecrimisilin kira sözleşmesine benzerliğinden dolayı kiraya ilişkin hukuki hükümler kıyasen uygulanmaktadır.
Bu uygulamaya rağmen kira ile ecrimisil arasında temel farklar bulunmaktadır. Bunlar;
- Kira olağan ecrimisil istisnaidir,
- Kirada sözleşme olmakla beraber ecrimisil uygulamasında sözleşme yoktur,
- Kira geleceğe yönelik ecrimisil ise geçmişe yönelik tahsil edilir,
- Kiralamalarda KDV talep edilebilirken ecrimisil hukuka aykırı bir eylemden kaynaklanan tazminat olması nedeniyle KDV kapsamında değildir,
- Kira alacağının tahsili özel hukuk, ecrimisil alacağının tahsili 6183 sayılı kanun hükümlerine tabidir.
- Kira sözleşmesinden doğan alacakların çözüm mercii adli yargı iken ecrimisil alacaklarının çözüm mercii idari yargıdır.
Ecrimisil tahsil edilmesi kişiye işgal edilen taşınmazın kullanım hakkını vermemektedir. Fuzuli şagilin işgal veya tasarruf ettiği taşınmazdan tahliyesinin herhangi bir nedenle sağlanamamış olması aynı taşınmazdan ikinci defa veya daha fazla ecrimisil istenmesine engel değildir.
2886 sayılı Devlet İhale Kanunu’nun 75inci maddesinde de, kira sözleşmesinin bitim tarihinden itibaren, işgalin devam etmesi halinde, sözleşmede hüküm varsa ona göre hareket edileceği, aksi halde ecrimisil alınacağı, işgal edilen taşınmaz malın, idarenin talebi üzerine, bulunduğu yer mülkiye amirince en geç 15 gün içinde tahliye ettirilerek, idareye teslim edileceği hükmü de yer almaktadır.
Ecrimisil Bedelinin Taksitlendirilmesi
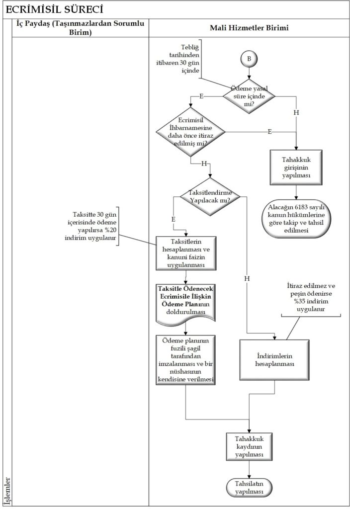
Ecrimisil ihbarnamesinin veya itiraz sonucu düzenlenen Ecrimisil Düzeltme İhbarnamesinin fuzuli şagilin (ecrimisil borçlusunun) ödeme güçlüğü nedeniyle 30 gün içinde yazılı olarak idareye başvurması gerekmektedir. Talebin uygun görülmesi halinde en az %25’inin peşin ödenmesi gerekmekle birlikte kalan miktar da en fazla 3 yıl içinde taksitler halinde ödenebilmektedir. Fakat merkezi yönetim bütçe kanununun (İ) cetvelinde 2886 sayılı Kanunun 76ncı maddesi için belirlenen parasal sınırın %1’ini geçmeyen ecrimisil bedelleri taksitlendirilemeyecektir. 2018 yılı için bu tutarlar aşağıdaki tabloda gösterildiği şekilde belirlenmiştir.
| Belediyenin Bulunduğu | Tutar |
| Ankara, İstanbul ve İzmir İl merkezlerinde | 450.300,00 |
| Diğer Büyükşehir Belediyesi olan il merkezlerinde | 225.300,00 |
| Diğer il merkezleri, büyükşehir belediyesi sınırları içindeki ilçeler ve nüfusu 50 bini geçen ilçelerde | 163.300,00 |
| Diğer ilçelerde | 122.000,00 |
Ecrimisilin taksitlendirilmesi kanuni faiz uygulanmasına engel değildir. Alacağın kalan kısmına kanuni faiz uygulanmasına devam edilir. Taksitlendirmenin uygun görülmesi ile birlikte 336 sayılı Milli Emlak Genel Tebliği’nin Ek-1’i olan Taksitle Ödenecek Ecrimisile İlişkin Ödeme Planı doldurularak ödeme planının bir örneği imzalı bir şekilde fuzuli şagil ile paylaşılır.
Taksitlerden birinin vadesinde ödenmemesi halinde alacağım tamamı muaccel hale gelecektir. Eğer düzeltme talebinde bulunulmuş ise ecrimisil düzeltme ihbarnamesinin muhatabına tebliğ tarihini takip eden 30. günün bitiminden itibaren kalan alacağın tamamı gecikme zammı uygulanarak 6183 sayılı kanun hükümlerine göre takip ve tahsil edilecektir.
Ecrimisi Bedeli Üzerinde İndirim Yapilmasi
Komisyon tarafından belirlenen ecrimisil bedelleri üzerinde bazı şartlar dâhilinde idareler indirim yapmak zorundadır. Bu şartlar ve indirim oranları aşağıdaki tabloda gösterilmiştir;
| İndirim Uygulanabilmesi İçin Gerekli Koşul | İndirim Oranı |
| Düzeltme talebinde bulunulmak suretiyle itiraz edilmemesi veya itiraz edilmesine rağmen aynı süre içinde (30 gün) kayıtsız şartsız olarak itirazdan vazgeçilmesi durumunda | 20% |
| Dava açma süresi içinde dava açılmış ise davadan aynı süre içinde kayıtsız şartsız feragat edilmesi durumunda | 20% |
| Peşin olarak ödenmesi durumunda (taksitlendirme sınırları altında kalsa dahi) tebliğ edilen bedel üzerinden ayrıca | 15% |
| Ecrimisilin düzeltme talebi bulunmaksızın itiraz edilmeden peşin ödenmesi durumunda | 35% |
| Düzeltme talebinde bulunulmak suretiyle itiraz edilmeden taksitle ödenmesi durumunda | 20% |
| Düzeltme talebinde bulunulmak suretiyle itiraz edilmesine rağmen peşin ödenmesi durumunda | 15% |
İtiraz edilmemesi nedeniyle %20 indirim yapılan ve tahakkuk ettirilen ecrimisile sonradan dava açıldığının tespit edilmesi halinde indirilen tutar iptal edilerek tahsil edilir.
Taksitli ödeme halinde ecrimisilin peşin ödenen %25’lik kısmına peşin ödeme indirimi yapılmamalıdır.
Ecrimisilin ödeme aşamasında itirazi kayıt koyularak ödeme yapılması durumunda da, bu şekilde yapılan ödeme dava açılmasına hazırlık amacı taşıdığı ve itiraz niteliğinde olduğu için %20 indirim uygulanmamalıdır.
Ecrisimil Alacaklarinda Zamanaşimi
Diğer kamu alacaklarında olduğu gibi ecrimisil alacağında da ayrı ayrı tahakkuk ve tahsil zamanaşımının olup olmadığı önemlidir. Ayrıca bu alacaklar için zaman aşımı süresinin ne zaman başlayıp ne zaman sona ereceğinde de tartışmalar olduğu görülmektedir. Uygulamaya ve içtihatlara bakılınca, ecrimisil zamanaşımı iki açıdan ele alınmaktadır. Birincisi tahakkuk açısından, ikincisi ise tahsil bakımından zamanaşımı.
Tahakkuk zamanaşımı açısından 2886 sayılı kanun hükümleri incelendiğinde açık bir düzenleme bulunmadığı görülmektedir. Fakat kanunun 92nci maddesinde “Bu kanunda yazılı sürelerin hesaplanmasında hüküm bulunmayan hallerde, Borçlar Kanunu hükümleri uygulanır” şeklinde hüküm bulunmaktadır. Hazine Taşınmazlarının İdaresi Hakkında Yönetmelik’in 93üncü maddesinde de sürelerin hesaplanması konusunda Borçlar Kanunu’na atıf yapılmıştır.
Fakat Borçlar Kanunu’nda düzenlenen zamanaşımı sürelerinden hangisinin uygulanacağı konusunda ayrı değerlendirmeler bulunmaktadır. Yine Danıştay ve Yargıtay arasında da alınan kararlar açısından farklılıklar bulunmaktadır. Danıştay ecrimisil davalarında Borçlar Kanunu’nda yer alan 10 yıllık genel zamanaşımı süresinin uygulanması gerektiği görüşündedir. Fakat Yargıtay tarafından da kira bedeline ilişkin 5 yıllık zamanaşımı süresinin uygulanması gerektiğine yönelik karar bulunmaktadır.
2886 sayılı kanunun 92nci maddesinde yapılan atıfla, ecrimisil davalarındaki zamanaşımı süresi konusunda Borçlar Kanunu hükümleri uygulanacaktır. Borçlar Kanunu’nun 146ncı maddesine göre, “Kanunda aksine bir hüküm bulunmadıkça her alacak on yıllık zamanaşımına tabidir.” Ecrimisil zamanaşımı süresi konusunda Borçlar Kanunu’nda özel hüküm bulunmadığına göre, genel zamanaşımı süresi olan 10 yıllık sürenin uygulanması gerektiği değerlendirilebilir. Uygulamada, Yargıtay kararlarından esinlenerek, kira bedeline ilişkin 5 yıllık süre dikkate alındığı görülmektedir. Ancak, kamu mallarının haksız kullanımının kiracılık ilişkisi olarak düşünülmesi doğru değildir. Kamu mallarının haksız kullanımı kendine özgü bir haksız yararlanma ve alınan ecrimisil de buna ilişkin bir tazminat olarak değerlendirilmelidir.
Tahsil zaman aşımı açısından da Ecrimisil alacağının tahsil zamanaşımına uğraması için sürenin kesilmemiş ya da durmamış olması gerekir. 6183 sayılı Kanunun 103üncü maddesinde zamanaşımı süresinin kesileceği, 104üncü maddesinde ise zamanaşımının işlemeyeceği durumlar belirtilmiştir. Kamu alacağı olan ecrimisil, 103üncü ve 104üncü maddedeki şartlardan biri gerçekleşmez ise, 5 yıllık sürenin dolmasıyla zamanaşımına uğrayacaktır.
Ecrimisil alacağının vade tarihinin bilinmesi ise son derece önemlidir. Ecrimisil alacağının vade tarihi Hazine Taşınmazlarının İdaresi Hakkında Yönetmelik’in 87nci maddesinde “Ecrimisil; Ecrimisil İhbarnamesinin, düzeltme talebinde bulunulmuş ise Ecrimisil Düzeltme İhbarnamesinin ilgilisine tebliğ tarihinden itibaren otuz gün içinde muhasebe birimlerine ödenir” şeklinde düzenlenmiştir. Tebliğ tarihinden itibaren otuzuncu günün sonu vade tarihidir. Bu itibarla, ecrimisil alacağı vadesinin rastladığı takvim yılını takip eden takvim yılından itibaren 5 yıl içinde tahsil edilmezse zamanaşımına uğrar. Ayrıca Borçlar Kanunu’nun 161. maddesindeki “Zamanaşımı ileri sürülmedikçe, hâkim bunu kendiliğinden göz önüne alamaz” hükmü nedeniyle haksız kullanıcı zamanaşımı süresini ileri sürmediği müddetçe, ecrimisil alacağı zamanaşımına uğramış olsa bile tahsil edilebilecektir.
Sonuç
Türkiye’de büyük miktarda kamuya ait taşınmaz bulunmaktadır. Ülke yüzölçümünün %50’den fazlası devletin mülkiyeti ve tasarrufu altındadır. Bu oran AB ve ABD’de ortalama %7’ler seviyesindedir. Türkiye’de kamuya ait taşınmazların bu derece yüksek yüzölçümünde olması öncelikle devlet mallarının iyi korunamamasına neden olmaktadır.
Özellikle 6360 sayılı yasa sonrası kapanan belde belediyeleri ve köy tüzel kişiliklerinden belediyelere devredilen taşınmaz üzerlerinde ki işgaller, hala bu taşınmazların envantere dâhil edilememesi nedeniyle tespit edilememektedir.
Ayrıca uygulamada işgal tespit edilen taşınmazlar üzerinde geçmişe yönelik (5 yıl) ecrimisil bedel takdirinin yapılmadan kira sözleşmelerinin yapılabildiği görülmektedir. Burada öncelikli olan, taşınmazın satış, kiraya verme, irtifak hakkı tesisi gibi değerlendirme yöntemleri olmalıdır. Fakat böyle bir işgalin tespiti halinde de geçmişe dönük ecrimisil bedeli tespit edilmeli ve fuzuli şagile tebliğ edilmelidir.
Bununla birlikte uygulamada kiralama ve ecrimisil sürecinin birbirine karıştırıldığı da görülmektedir. Ecrimisil bir kira sözleşmesi değildir. Taşınmazın kira süresinin sona ermesi ile birlikte 2886 sayılı Kanun hükümlerine göre yeniden kiralama işlemleri tahsis edilmeli, taşınmazın tahliye edilmemesi durumunda da mevzuata uygun olarak mülki idare amiri tarafından en geç 15 gün içine tahliyesi sağlanmalıdır. Tahliyeye kadar geçen süre için ise mutlaka ecrimisil tahakkuku yapılmalıdır.
Ecrimisil taşınmazların yönetim biçimi değildir. Aksine, kamu malını işgal eden kişilerden geçmişe dönük olarak alınan bir tazminattır. Ecrimisil, kamu mallarının korunmasına yönelik bir yaptırım olarak uygulanmalıdır.
Erman TAŞCI
Kaynakça
KATİPOĞLU Yılmaz (2009) “Kamu Hukukunda Ecrimisil”, İstanbul, Haziran 2009.
Maliye Bakanlığı (2007) “Hazine Taşınmazlarının İdaresi Hakkında Yönetmelik”, Ankara, Resmi Gazete, Tarih: 19.06.2007, Sayı: 26557.
Milli Emlak Genel Müdürlüğü (2007) “Milli Emlak Genel Tebliği (Sıra No: 300)”, Ankara, Resmi Gazete, Tarih: 20.10.2005, Sayı: 25972
Milli Emlak Genel Müdürlüğü (2011) “Milli Emlak Genel Tebliği (Sıra No: 336)”, Ankara, Resmi Gazete, Tarih: 20.08.2011, Sayı: 28031
Milli Emlak Genel Müdürlüğü (2011) “Milli Emlak Genel Tebliği (Sıra No: 343)”, Ankara, Resmi Gazete, Tarih: 01.02.2012, Sayı: 28191
SÖYLER İlhami Dr. (2005) “Devlet Mallarının Kamu Finansmanı Açısından Değerlendirilmesi”, T.C. Maliye Bakanlığı Araştırma, Planlama ve Koordinasyon Kurulu Başkanlığı, Ankara, Yayın No: 2005/368
T.C. Yasalar(1983) “Devlet İhale Kanunu”, Ankara, Resmi Gazete, Tarih: 08.09.1983, Sayı:18161.






